In our previous post, we explored the fundamentals of electrochemistry—how redox reactions at electrode interfaces give rise to electrical currents, and how potentials dictate whether these reactions proceed spontaneously. We saw how the flow of electrons is tightly linked to the movement of ions in solution, and how electrical measurements like current and charge can be used to track chemical change.
In this post, we begin exploring amperometric techniques—methods that track the current response of an electrochemical system under controlled potential conditions. These techniques offer a powerful way to investigate how fast reactions occur, how species are transported, and what happens at the electrode interface in real time. Chronoamperometry—where a sudden potential step is applied—and voltammetry—where the potential is changed or swept over time—offer great insights into reaction kinetics, mass transport, and surface phenomena.
In a typical chronoamperometric experiment, a potential step is applied to an electrode that triggers a redox reaction. Under these conditions, the system makes a transition from equilibrium (no reaction) to where redox reactions can occur. This sudden shift causes an initial spike in current, corresponding to a high reaction rate as electroactive species are readily available near the interface. As these species are consumed, their local concentration decreases, leading to a gradual decay in current. Eventually, the system reaches a steady state in which the reaction rate or the measured current is governed by the rate at which fresh reactants are transported from the bulk solution to the electrode surface.
To ensure the current reflects diffusion-limited behavior, it's important to consider other transport mechanisms:
When these are minimized, the decay in current follows the Cottrell equation:

In Fig 1, the current i(t) decreases with (√t) revealing the signature behavior of diffusion-limited electrochemical systems. This decay profile provides direct access to important parameters such as diffusion coefficients and electroactive surface area through the Cottrell equation.

Figure 1. Current decrease (√t) measured following a potential step.
Chronoamperometry is particularly valuable for studying systems where transient behavior reveals otherwise inaccessible dynamics.
Metal plating: chronoamperometry can help distinguish between instantaneous and progressive nucleation based on the shape of the current-time curve:
These differences are modeled using the Scharifker–Hills approach, which provides signatures of the underlying nucleation mechanism. During nucleation, transient current models like Scharifker–Hills give indirect insight, but combining them with EQCM adds direct mass tracking. This could strengthen the models by confirming whether current transients truly reflect nucleation and growth or involve additional interfacial processes.
Corrosion: in corrosion studies chronoamperometry can be used to monitor the formation or breakdown of passive films, while EQCM simultaneously tracks mass changes of the surface layer. Together, they reveal not only the kinetics of film growth or dissolution but also the accompanying interfacial mass dynamics, providing a clearer picture of passivation and breakdown processes.
Gas evolution: In gas evolution reactions (HER, OER, CO₂ reduction), chronoamperometry reveals current transients linked to catalytic activation and bubble coverage. EQCM complements this by detecting apparent mass changes from nanobubbles and bubble adhesion, even though gas itself has no mass contribution. Correlating the two methods helps identify when bubbles nucleate, grow, and detach, clarifying how interfacial gas dynamics influence electrochemical efficiency.1
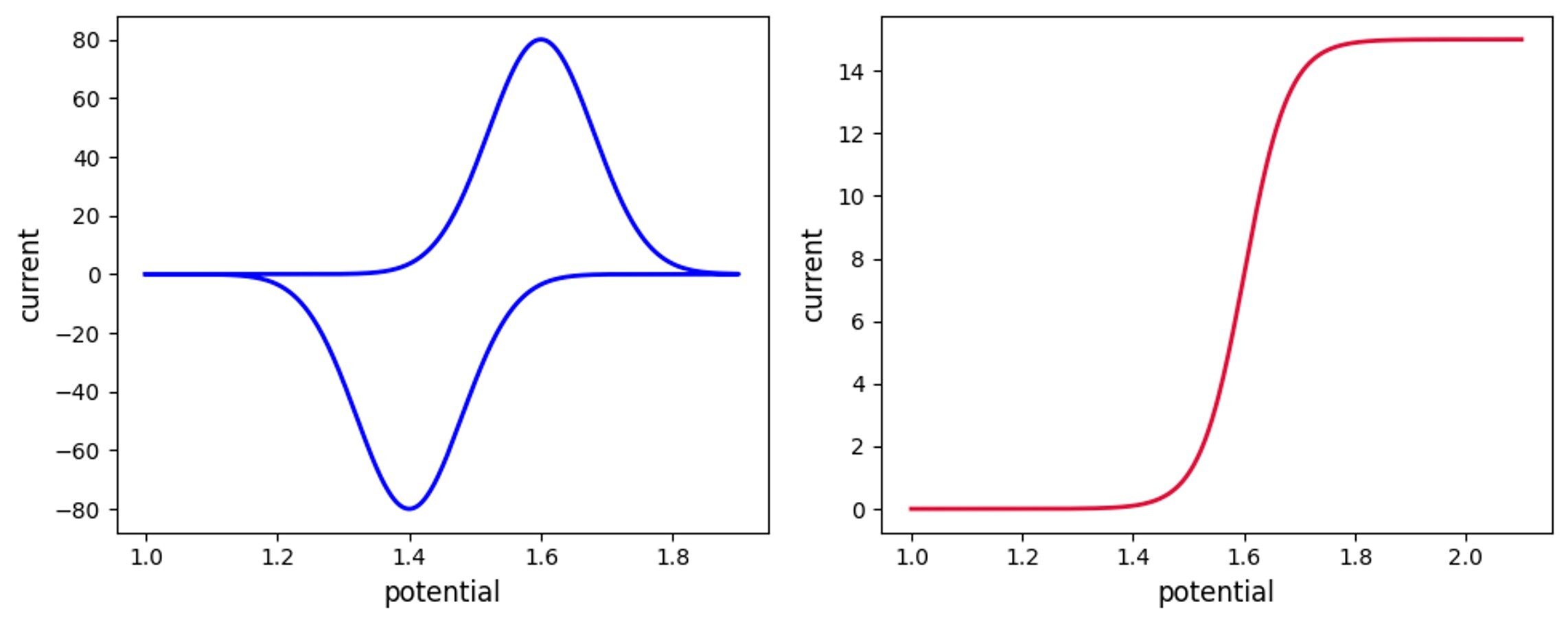
In voltammetry, the electrode potential is varied continuously over time rather than stepping up in potential. The most common form, cyclic voltammetry (CV), involves sweeping or scanning the potential linearly at a fixed scan rate from an initial value to a vertex (where redox reactions occur) and then reversing the scan, Fig. 2. This dynamic approach allows both oxidation and reduction processes to be observed in a single experiment. As the potential approaches the redox potential of the analyte, the current will gradually increase until a maximum is reach. In case not enough redox products can be supplied to the interface, the current will gradually decline, otherwise a plateau will emerge.
The shape and position of these peaks reveal rich information: the peak separation and symmetry indicate how fast the electron transfer occurs (kinetics), while the peak current often reflects diffusion of reactants to the surface. In ideal cases, the current–potential relationship follows the Randles–Ševčík equation, where peak current is proportional to the square root of the scan rate, consistent with diffusion control.

Figure 2. The plot on the left displays a typical duck-shaped cyclic voltammogram, characterized by distinct reduction and oxidation peaks. In contrast, the plot on the right illustrates a case where the electron transfer kinetics are limiting, resulting in a markedly different CV profile without peaks.
Combining EQCM with cyclic voltammetry offers a powerful way to study dynamic processes at electrode interfaces across a wide range of electrochemical systems, many more than covered in this blog post.
Battery research: In battery research, this technique is widely used to investigate solid electrolyte interphase (SEI) formation. By sweeping the electrode potential downward, electrolyte reduction is triggered, leading to the breakdown of various electrolyte components. Since these reactions can occur at different potentials, it becomes possible to distinguish between them. Simultaneously, EQCM provides real-time tracking of mass changes, offering insights into how much material is deposited, whether the SEI is mechanically rigid or soft, and whether it remains stable during subsequent cycling.2
Fuel cells: In the field of fuel cells, CV is commonly employed to probe surface redox processes and assess catalyst stability—typically for platinum-based catalysts. Here, EQCM plays a critical role in identifying mass changes associated with surface oxide formation or dissolution, as well as any catalyst degradation. The dissolution of platinum, even in trace amounts, can be detected, providing valuable information for optimizing long-term performance.3
Metal plating: For metal plating, the combination of CV and EQCM provides a comprehensive view of interfacial processes. The CV profile offers insights into overpotentials required for nucleation and growth, while EQCM reveals subtle mass changes linked to deposition, stripping, or side reactions. Processes such as underpotential deposition, reversibility of the deposition process, and the evolving morphology of the deposited metal layer can be characterized in great detail.4
To summarize, we have introduced amperometric techniques and how they can reveal the responses of electrochemical systems to changes in potential—either through sudden steps or continuous sweeps. By monitoring current as a function of the applied potential, we can extract information regarding reaction kinetics, mass transfer and surface related processes. When paired with the EQCM, additional insights can be extracted in real time, revealing more about what process the current corresponds to. This combination has proven highly useful in fields like metal plating, fuel cell developments and battery research by providing a richer, operando perspective on interfacial electrochemical processes.
Learn more about how electrochemistry is used in real-world applications such as batteries and corrosion prevention in the webinar Electrochemical QCM-D - a very short introduction. In this session, Viktor covers the basics of key electrochemical measurement techniques, including Cyclic Voltammetry, Galvanostatic cycling, and Electrochemical Impedance Spectroscopy and how these methods can be combined with Quartz Crystal Microbalance with Dissipation monitoring (QCM-D) to form EQCM-D, offering deeper insights into interfacial processes.

Understand why reference electrodes are crucial in EQCM-D experiments and how the right choice ensures reliable electrochemical and mass measurements.
Electrochemical Impedance Spectroscopy (EIS) is a non-destructive method that reveals frequency-dependent resistance and helps identify interfacial processes in electrochemical systems
Discover how chronopotentiometry, galvanostatic cycling, and EQCM-D reveal electrochemical mechanisms, battery performance, and material changes.
Read about redox reactions, the Nernst equation and what currents can reveal about electrochemical reactions
By integrating QCM-D and electrochemistry into EQCM-D, it is possible to answer questions that neither technique could address alone.
Webinar introducing the energy transition and key electrochemical energy conversion technologies
Read about the working principles of electrochemistry and where it is typically used.
Read about how EQCM and EQCM-D are used in battery development and help researchers take battery performance to the next level.
Viktor Vanoppen, M.Sc., is a guest writer for the blog. When he's not sharing his vast knowledge on electrochemistry and EQCM-D with the blog audience, he spends his time as a PhD candidate at Uppsala University, studying interfacial processes during metal plating for energy storage, combining EQCM-D, automation, machine learning, and advanced modeling techniques like Hydrodynamic Spectroscopy and FreqD-LBM